機械密封選型之-根據介質特性選型
機械密封選型之-根據介質特性選型:
對于腐蝕性較弱的介質,通常選用內置式(內裝式)機械密封,其端面受力狀態和介質泄漏方向都比外置式(外裝式)合理。對于強腐蝕性介質,由于彈簧選材較困難,可選用外置式或聚四氟乙烯波紋管式機械密封,但一般只適用p<0.2~0.3MPa的范圍內。
對于易結晶、易凝固和高黏度的介質,應采用大彈簧旋轉式結構。因為小彈簧容易被固體物堵塞,高黏度介質會使小彈簧軸向補償移動受阻。
對于易燃、易爆、有毒介質,為了保證介質不外漏,應該采用有封液(隔離液)的雙端面結構或集裝式機械密封。
按上述工作參數和介質特性選定的結構只是一個初步方案,最終確定還必須考慮主機的特征和對密封的某些特殊要求。在機械密封結構型式的選擇時,原則上應盡可能的選擇標準系列的密封,但在某些情況下就不能按常規的選擇標準進行選擇,如石油化工機泵用的機械密封,必須針對具體情況作特殊設計,同時采取必要的輔助設施。
石油化工機泵用的機械密封型式的選擇見下面兩種情況介紹。
(1)不同介質或使用條件下的密封特點、密封要求及對機械密封型式的選擇(表2-1);
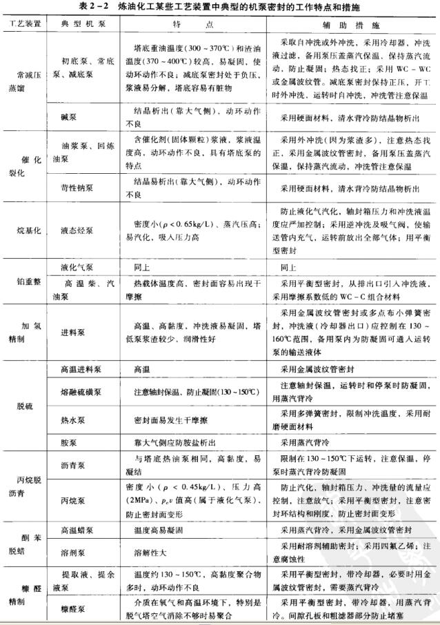
(2)煉油化工某些工藝裝置中典型的機泵密封的工作特點和措施(表2-2)。
表2-1不同介質或使用條件下的密封特點、密封要求及對機械密封型式的選擇




本文源自http://m.xcaocms.com/news/557.html,轉載請注明出處。
(責任編輯:機械密封http://m.xcaocms.com)
上一篇:機械密封選型之-根據工作參及軸徑選型 下一篇:集裝式機械密封介紹(一)
- 上一篇:機械密封選型之-根據工作參及軸徑選型
- 下一篇:集裝式機械密封介紹(一)
機械密封熱門文章
機械密封文章推薦
最新資訊
- 2023-07-04· 機械密封的保養與維修方法
- 2023-06-30· 機械密封的保養與維修方法
- 2023-06-29· 機械密封的運行原理及其特點
- 2023-06-29· 機械密封的密封材料與密封性
- 2023-06-28· 機械密封的安裝及維護方法
- 2023-06-26· 機械密封的密封原理及其應用
聯系我們
浙江生產基地:浙江嘉善環城東路硅谷開發區(赤盾科技園)
嘉興銷售及技術支持中心:嘉興市環北西路經濟開發區
國內24小時銷售人員電話:18202142627
國內24小時技術支持:13917573091
全國服務熱線:400-087-3955
傳真:0573-84071587
電子郵件:1050760236@qq.com
jxchishidun@163.com
即時聊天工具:QQ: 1050760236
微信:18202142627
網址:m.xcaocms.com





